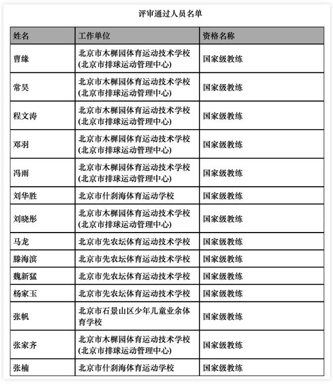
北京市高级专业技术资格评审委员会近日公示了14名运动员通过国家级教练专业技术资格评审,其中包含马龙、曹缘、冯雨等多位奥运冠军。这一名单不仅标志着中国体育界对优秀运动员职业转型的重视,也预示着中国乒乓球队即将启动洛杉矶奥运周期的教练员竞聘工作。根据中国乒乓球协会发布的通知,12月20日正式启动的竞聘程序将通过公开报名、资格审核、竞聘陈述和答辩、评审委员会无记名投票等环节,最终确定新周期国家队教练团队的组成。
此次获得国家级教练资格的名单中,乒乓球运动员马龙、跳水运动员曹缘、花样游泳运动员冯雨等奥运冠军占据重要位置。这些曾为国家赢得荣誉的运动员,如今将转型为教练,继续为中国的体育事业贡献力量。马龙作为中国乒乓球队的标志性人物,其入选名单引发了广泛关注。这位出生于1988年的辽宁鞍山籍运动员,自2006年进入国家队以来,凭借卓越的技术和顽强的意志,创造了乒乓球历史上罕见的"全满贯"纪录,成为首位集奥运会、世锦赛、世界杯、亚运会等所有顶级赛事单打冠军于一身的选手。
在刚刚结束的第十五届全运会乒乓球项目男团决赛中,马龙以出色的表现带领北京队战胜上海队夺冠。这场胜利不仅巩固了他作为中国乒乓球队核心的地位,也为其转型教练奠定了坚实基础。赛后,马龙在社交媒体上写道:"完美,谢谢大家。"这句话既是对比赛结果的总结,也是对职业生涯二十年历程的感慨。在赛后采访中,马龙坦言:"这二十年走过来,自己也没想到,或许十年前也没有想到自己还能站在这样一个舞台。"他强调,正是对乒乓球最纯真的热爱和拼搏精神,支撑着他坚持到现在。
中国乒乓球队的教练竞聘工作将产生总教练1人、副总教练1人、国家队男女队主教练各1人、国家青年队男女队主教练各1人、国家队教练员12人、国家青年队教练员10人。这一规模庞大的教练团队将肩负起培养新一代乒乓球人才的重任。竞聘程序的公开透明性体现了中国体育界对人才选拔的重视,通过多轮考核确保选出的教练员既能继承传统优势,又能适应新时代竞技体育的发展需求。
马龙的转型案例为其他运动员提供了重要参考。作为首位获得国家级教练资格的乒乓球运动员,他的经历证明了体育人才职业发展的多元路径。在担任教练期间,马龙将结合自身丰富的比赛经验,为年轻选手提供实战指导。同时,他也将发挥其在技术训练、心理建设等方面的专长,帮助团队在洛杉矶奥运周期取得更好成绩。
此次教练竞聘工作的启动,标志着中国乒乓球队进入新的备战阶段。随着国际乒联规则的不断变化和竞技水平的提升,教练团队需要具备更全面的视野和创新能力。通过公开竞聘,不仅能够选拔出最合适的教练人才,还能激发教练员队伍的活力,为国家队注入新鲜血液。这种开放的人才选拔机制,将为未来中国乒乓球的持续辉煌奠定坚实基础。
手机:17018146172
邮箱:www.gyyhn.com
地址:西安市新城区炭市街三号华威国际大厦六层

合作联络